会员资源切换至【手机版】

切换本帖至【手机版】


开启左侧

[知识] 熵-热力学定理,为什么让那么多人一下子顿悟了

[复制链接]
发表于 2025-7-2 12:12:49 | 显示全部楼层 |阅读模式
熵增原理---热力学第二定律。是指热量总是从高温物体传到低温物体,不可能作相反的传递而不引起其他的变化;在孤立的系统中,实际发生过程,总使这个系统的熵值趋于增大。熵增的热力学理论与几率学理论结合,产生形而上的哲学指导意义:事物的混乱程度越高,则其几率越大。

熵-热力学定理,为什么让那么多人一下子顿悟了

熵-热力学定理,为什么让那么多人一下子顿悟了


要想充分理解熵的概念,需要先了解一下熵这个概念的历史背景:
  • 熵的概念是由德国物理学家克劳修斯于1865年所提出。
  • 1877年左右,玻尔兹曼提出熵的统计物理学解释。他在一系列论文中证明了:系统的宏观物理性质,可以认为是所有可能微观状态的等概率统计平均值。例如,考虑一个容器内的理想气体。微观状态可以用每个气体原子的位置及动量予以表达。所有可能的微观状态必须满足以下条件:(i)所有粒子的位置皆在容器的体积范围内;(ii)所有原子的动能总和等于该气体的总能量值。
  • 1923年,德国科学家普朗克(Planck)来中国讲学用到"entropy"这个词,胡刚复教授翻译时灵机一动,把“商”字加火旁来意译“entropy”这个字,创造了“熵”字(拼音:shāng)。
  • 1948年,香农将统计物理中熵的概念,引申到信道通信的过程中,从而开创了”信息论“这门学科。
  • 热力学熵根据E. T. Jaynes(1957)的观点,热力学熵可以被视为香农信息理论的一个应用(这从玻尔兹曼公式和信息熵的定义相似性明显可以看出。)
根据熵的统计学定义,热力学第二定律说明一个孤立系统的倾向于增加混乱程度,根据上述硬币的例子可以明白,每一分钟我们随便掷一个硬币,经过一段长时间后,我们检查一下硬币,有“可能”10个都是正面或都是反面,但是最大的可能性是正面和反面的数量相等。

我们发现,混乱程度倾向于增加的观念被许多人接受,但容易引起一些错误认识,最主要的是必须明白只能用于“孤立”系统,值得注意的是地球并不是一个孤立系统,因为地球不断地从太阳以太阳光的形式接收能量。但有人认为宇宙是一个孤立系统,即宇宙的混乱程度在不断地增加,可以推测出宇宙最终将达到“热寂”状态,因为所有恒星都在以同样方式放散热能,能源将会枯竭,再没有任何可以作功的能源了。当然”宇宙是一个孤立系统“严格来说只是个未被验证的假设。可以严格证明,玻尔兹曼公式的另一种等价表述形式是其中i标记所有可能的微观态,表示微观态的出现几率。

熵是一种新的世界观,从熵的角度看,如果不改变发展模式,人类无法继续发展。根据热力学第一定律,能量是守恒的,可以互相转化(比如机械能转化为电能),而不会消失。热力学第二定律进一步指出,虽然能量可以转化,但是无法100%利用。在转化过程中,总是有一部分能量会被浪费掉。比如,汽油含有的能量可以转化成发动机的能量,但是会伴随产生大量的热能和废气。即使科技再发达,也无法将被浪费的能量减小至零。如果没有能量输入,人类社会将变得越来越混乱;人类社会要变得更进步(有序化),必须要有能量输入;这种"能量输入"最好来自地球以外(比如太阳能)。如果只是使用地球上的能源,必然意味着在人类社会变得更有序的同时,地球的某个部分将变得更无序。
如果没有外界作用,那么物体是不会自动趋于井 井有条的状态的,每个打扫过房间或在办公室工作过的人都知道,如果东西不加收拾,那么 它们就会越来越乱。而要使物体重新归于秩序那就又要进一步花费能量。
周围环境的混乱就会増加。现代工业社会巨大的能量流通,给我们居 住的世界带来了极大的混乱。技术现代化的进程越快,能量转化的速度也就越高,有效能量就耗散得越多,混乱程度也就越大。
生命有机体在不断进行的吃、喝、呼吸以及(植物的)同化,也就是新陈代谢,正是一个对抗熵增的过程。
不要小看这个听起来非常朴素的熵定律,它在自然界中无处不在,是最基本也最重要的一个法则,化学家阿特金斯曾将它列为“推动宇宙的四大定律”之一。
它是物理学家心目中无比坚定的一个信仰,连引力公式都可以改写,但熵增定律却从未被违反。张首晟教授认为,人类的知识再往前推进,牛顿力学可能不对,量子力学可能不对,相对论可能也不对,但信息熵的公式却是永恒的。
如果将它推论至整个宇宙的发展中,我们就会发现:如果我们存在的这个宇宙之外什么都没有,也就是如果没人向这个宇宙输入能量的话,宇宙的最终结局就是走向彻底的无序,也就是死亡。
如果将它推论到人生之中,我们就会发现:如果不去对抗熵增,我们的生命力就会在封闭系统内或平衡状态中逐渐变得毫无生气、死气沉沉。
那时,即使生命尚未终结,生命力也已戛然而止,也就印证了那句著名的话“很多人20岁时就已死去,到80岁才埋”。
很多人一直保持着这样一种观念,即我们天生有一些特定的固定不变的能力与品质,就像“我不善于运动”、“我没有学数学的天分”等,因此无法改变。
但真是这样吗?
实际上,人的智力、创造力、运动才能与其他品质,都是可以锻造的,是可以通过时间和努力去改变的。
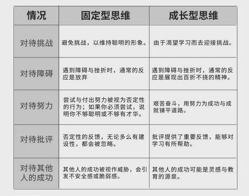
2006年,斯坦福大学的行为心理学教授卡罗尔·德韦克出版了一本名为《思维模式:新成功心理学》的书。在这本书中,德韦克总结了自己30多年的研究成果,提出了两种思维理论:固定型思维和成长型思维。
固定型思维说的是,相信我们出生时带有固定量的才智与能力。采取固定型思维的人倾向于回避调整与失败,从而剥夺了自己过上富于体验与学习的生活。
而成长型思维则是一种以智力可塑为核心信念的系统的思维模式。它相信通过练习、坚持和努力,人类具有学习与成长的无限潜力。
拥有成长型思维的人能够沉着应对挑战,他们不怕犯错或难堪,而是专注于成长的过程。他们对于失败不害怕,因为他们知道从失败和错误中学习,它们终将变为成功。
正如科研大数据所告诉我们的:如果一个孩子拥有成长型思维,这项优势就可能消除最富有家庭与最贫穷家庭间的差距,因为成长型思维的孩子会越来越优秀。


熵-热力学定理,为什么让那么多人一下子顿悟了

熵-热力学定理,为什么让那么多人一下子顿悟了


从这个图表中,我们还能看到一点,也许是我们平时常常忽略的,那就是二者在对待其他人的成功这点上还有不同:成长型思维的人会将别人的成功当做自己的灵感,而固定型思维的人则会将别人的成功当做是对于自己的威胁,于是就会引发巨大的不安全感以及脆弱感。而这样一种不安全感和脆弱感,常常会让他选择堵住耳朵,闭上眼睛,于是也就切断了自我成长的渠道与途径,让整个情况变得更糟。

熵-热力学定理,为什么让那么多人一下子顿悟了

熵-热力学定理,为什么让那么多人一下子顿悟了


如果将它推论到企业管理中,我们就会发现:管理要做的只有一件事情,就是如何对抗熵增。如果没能有效对抗熵增,企业就会在默然中走向死亡。
薛定谔说:生命以负熵为食。也就是说,生命的维持和发展,是以造成环境的熵增加(亦即摄走负熵)为代价的。
我们的宇宙在经历这样一个过程:从低熵低复杂度,到高熵高复杂度。高熵就意味着高度无序、高度混乱,为了改变这种状态,我们也并非坐以待毙:“耗散结构”就能够打破熵增定律的封闭系统,与外界产生物质交换。
关于这一点,任正非有一段非常生动地比喻:“你每天去锻炼身体跑步,就是耗散结构。为什么呢?你身体的能量多了,把它耗散了,就变成肌肉了,就变成了坚强的血液循环了。能量消耗掉了,糖尿病也不会有了,肥胖病也不会有了,身体也苗条了,漂亮了。”这就是“耗散结构”:想要拥有更好的身材、活得更为长久,我们就用“锻炼”反抗熵增;想要升职加薪、更高的社会地位,我们就用“深度学习”反抗熵增;想要更亲密的关系,我们就用“情话”“礼物”“金钱”来反抗熵增…...企业也是如此,为了活下去,需要招聘优秀人才、需要实行竞争机制、需要投入技术研究、需要对外企业宣传、需要内部文化建设,等等。反熵增,即“熵减”,就是让事物从“无序”到“有序”,需要大量的投入。其结果未必是好的,只是减慢了灭亡的速度而已。
熵增定律,本质是时间定律
熵增,也就是“无序”的增加,是事物发展的必然规律。任何自然规律,都离不开时间定律,“反熵增”显然是需要和时间赛跑。
从无序到有序,这并不容易。一株小树苗,想要长成参天大树,必然需要不断从外界获取更多能量(阳光、水分、养料等“,在生长过程中逐步分形、长出枝丫和嫩叶,然后强化根系、扩大物理边界:这不仅是小树苗和自身细胞新陈代谢的较量,更是和时间的赛跑。企业也是如此,像是字节跳动为什么这几年发展地如日中天,其实就是因为在反熵增过程中,它跑赢了时间,在行业格局落定之前,就抢占了一席之位:抖音、头条等产品甚至成为了让巨头忌惮的流量高地。我对于熵增定律的了解,仍然非常浅薄。但通过半天的资料搜集,确实发现它能解答大部分生活中的疑惑:为什么人都是有惰性的?为什么由奢入俭难?为什么需要法律?为什么要发展科技?
熵增定律:让无数迷途者顿悟的终极定律
如果物理学只能留一条定律,我会留熵增定律。
因为所有事物都在向着无规律,向着无序和混乱发展,如果你要变得自律,你就得逆着熵增做功,这个过程会非常痛苦。
生命本身就是自律的过程,即熵减的过程。


熵-热力学定理,为什么让那么多人一下子顿悟了

熵-热力学定理,为什么让那么多人一下子顿悟了


许多公司在创业初期非常努力,每天花大量的精力进行各种战略和组织的进化。
但是随着企业的做大和成熟,员工就会慢慢懈怠下来,组织会变得臃肿,制度会腐旧脱节。所以,作为leader你要努力保证企业的活力。比如采取扁平化的结构,让团队各自为战,回归创业初期时的热情。记住,舒适圈是熵增定律的第一张王牌,任何时候你都不能松懈。一旦你减少了能量的投入,企业的熵增就会立马回来。
企业要想对抗熵增,就必须开放,把那些衰败为熵的东西全部排出系统。
比如腐败的制度、无产出的员工、落后的信息等等;然后吸收新鲜血液,比如先进的理念、新的人才、前沿信息等等。
华为就是最推崇这一理念的,任正非老爷子把这个耗散结构作为华为的底层逻辑。
任正非说:“我们一定要避免封闭系统。我们一定要建立一个开放的体系,特别是硬件体系更要开放,不开放就是死亡。”
与此同时,华为每年淘汰干部10%,员工淘汰5%。每年18万人会淘汰5千人到9千人来激活这个团队。


熵-热力学定理,为什么让那么多人一下子顿悟了

熵-热力学定理,为什么让那么多人一下子顿悟了



也许你会觉得自己还达不到在企业里运用熵增定律的高度,没关系,熵增定律也同样适用于你个人的发展。比如工作、生活、学习、心情、成长、人际关系等等都与此相关。就拿生活来说,每天会有各种各样的琐事涌来,如果我们任由其发展,那我们的生活就会变得越来越混乱。之后我们要想恢复到有秩序的状态,就不得不花非常大的代价才行。
这样的例子身边比比皆是,生活一团乱麻,不知道自己要什么,想改变现状也不知道如何入手,只能浑浑噩噩,得过且过。这种状态就是生活陷入了极度的熵增状态,被无数的混乱的事情牵着走,丧失了生活的掌控权。除此之外还有很多,比如情绪。很多时候,我们感到难过、烦躁、焦虑,其实是因为情绪太过混乱,很多感情交织在一起,让你无从下手。心理学叫这,情绪颗粒度。再比如专注这件事,好像高中之后我们就很难专注了。原因是因为,大脑里面整天要想的事情太多,一会要做这个,一会要做那个,一会这种情感,一会那种情感。这些杂七杂八的东西堆积在一起,就会扰乱我们的注意力,让我们无法的专注的做一件事情。类似的还有作息不规律、饮食不规律、懒散等等,都是因为事情总趋于熵增。如果我们不主动投入能量做熵减,生活就会脱离我们的掌控。
那要怎么办呢?解决办法仍然是:
1、主动做功
你不能等到生活脱离了你的掌控,才后知后觉的介入。你要每天都保持清晰的思绪,主动投入时间和精力,去理清你的情绪,理清你每天所做之事,理清你想要的是什么。我在未来大学里学到一招,叫做清空干扰
把当下所有情绪和事件都清空,然后把它们都记在一个备忘录里,你可以叫它追踪系统,然后脑子里永远都只装3件事。比如,我今天的3件事是写文章、看书、建立写作系统。其他的还有洗衣服、取快递、清理微信收藏等各种事情,就都先全部放到追踪系统里。如果还有一些突发的情绪,比如突然想起某件尴尬的事,都统统丢进去。或者突发的事,比如某人发来的微信消息,你感觉不是一两分钟就能解决,也丢进去。这样做有一个好处,首先你的大脑里永远只会有3件最重要的事,不会东搞搞西搞搞。而且你还放心,因为你已经把事情记下来了,你不用为此担心,做完之后你会有时间来处理的。
再比如学习这件事,当我写这篇文章时,大脑是一片浆糊,怎么办呢?画思维导图,思维导图的第一性原理就是降低信息的混乱度。但是这个过程真的极其痛苦,我需要不断对信息进行分类归纳,有的地方要反复改。痛苦着痛苦着,突然「熵增定律」闯进了我的脑海,让知识变得有序的过程不正是熵减的过程吗?所以痛苦是必然的,舒服是留给死人的。虽然很痛苦,但还是得主动去做这件事。
2、开放系统
这里也用耗散结构来分析,但是前面企业里讲了,所以这里略讲一下。
①开放性
你要一直保持与外界交流的状态,把过去的熵埋葬,然后拥抱新的明天
什么是过去的熵?比如打翻的牛奶,腐旧的认知,回不去的人。什么是拥抱新的明天?比如去新的环境(旅行),获取新的认知(读书),结交新的人(社交)。

②远离平衡态
我们极容易陷入平衡态,即使你尝试了一件新的事情,认识了一个新的人,你也会很快熟悉,并待在这种状态之下,认知里面叫“舒适圈”如果你发现你的生活很久没有波澜了,想必你已经掉进平衡态了。比如我写作两年了,写作水平很大一段时间都没有进步 ,这就是平衡态,这是不好的。你要不断超越自己,给自己新的目标,新的计划。
③非线性
非线性,其实就是复利效应。也许你此刻做的很多努力,看起来杯水车薪,学习、生活都没有改变多少。但是请不要灰心,继续坚持熵减,等到有一天,你只需要一丁点努力,就会开启你开挂的人生。


熵-热力学定理,为什么让那么多人一下子顿悟了

熵-热力学定理,为什么让那么多人一下子顿悟了


关于“熵增”,还有这几点注意事项
一、熵增无好坏之分
看起来,整篇文章都在避免怎么熵增,似乎熵增是一个十恶不赦的坏蛋。
但是须知道,对于宇宙而言,熵增只是一个法则,没有好坏之分。
好坏只是人为在道德上的定性,这个定性对于宇宙来说,毫无意义。
二、无序只是概率事件
看起来,事物从有序到无序是必然事件。其实不是,它是一个概率事件,只是无序的概率非常大,大到有序的概率几乎可以忽略不计。
而在数学里面,概率无限大就被称作必然事件。
比如让猴子在键盘上随意打字,打出这篇文章被称为有序,而其他被称为无序。
那么有序的概率就是可以忽略的,我们可以说事物的倾向是从有序到无序

        
        

主题推广




回复

使用道具 举报

您需要登录后才可以回帖 登录 | 立即注册

本版积分规则

切换至【手机版】|主站|Archiver|Amituforum 无量觉社区

JS of wanmeiff.com and vcpic.com Please keep this copyright information, respect of, thank you!JS of wanmeiff.com and vcpic.com Please keep this copyright information, respect of, thank you!

|网站地图

GMT+8, 2026-3-27 13:32 , Processed in 0.684450 second(s), 23 queries .

Powered by amitufo

© 一时

快速回复 返回顶部 返回列表